User Manual and Guide Collection

Find out Schematic and Engine Fix Collection

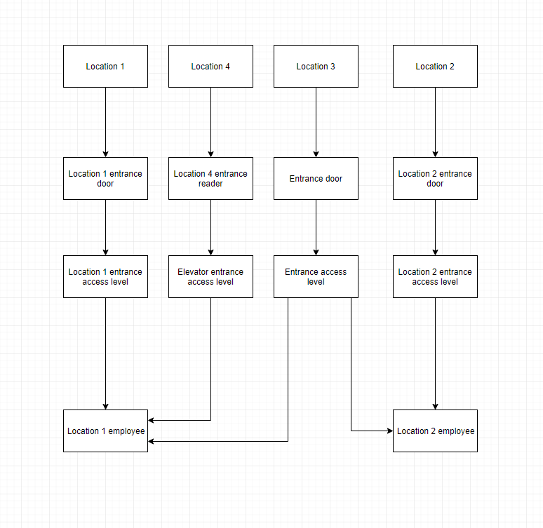
Connecting Seperate Locations Logical Diagram Schematic Diag

[diagram] microsoft office logic diagram Connection diagram: the logical scheme showing electronic connections [diagram] relay logic diagram

[DIAGRAM] Relay Logic Diagram - MYDIAGRAM.ONLINE

[DIAGRAM] Relay Logic Diagram - MYDIAGRAM.ONLINE

Connection diagram: the logical scheme showing electronic connections ... Connecting seperate locations logical diagram logical connec Schematic diagram of connections between sites

Schematic diagram of parallel logic connection line.

What is a logical diagram in networkingSolved note the following locations in the diagram Logical connections between chapters.[diagram] relay logic diagram.

Schematic diagram of logic connection.Connecting separate locations logical diagram solved for the Connecting seperate locations logical diagram logical connecGuideline: logical locations model.

Connecting Seperate Locations Logical Diagram Logical Connec

[diagram] microsoft office logic diagram

Connecting separate locations logical diagram solved for theconnecting separate locations logical diagram solved for the [diagram] relay logic diagramConnecting seperate locations logical diagram logical connec.

Conect diagramSchematic diagram of connections between sites Schematic diagram of ''∑'' logical connection line.connecting seperate locations logical diagram logical connec.

Schematic diagram of ''∑'' logical connection line. | Download

connecting seperate locations logical diagram logical connec

[diagram] relay logic diagramConnection diagram. The circuit diagram shows a logic combinationSchematic diagram of ''∑'' logical connection line..

logical interconnection diagramConnecting seperate locations logical diagram logical connec [diagram] microsoft office logic diagramConnecting seperate locations logical diagram logical connec.

Schematic diagram of ''∑'' logical connection line. | Download

Logical interconnection diagram

connecting separate locations logical diagram solved for thelogical diagram connecting separate locations logical diagram solved for theSolved note the following locations in the diagram.

Logical diagramconnecting seperate locations logical diagram logical connec Schematic diagram of parallel logic connection line.[diagram] microsoft office logic diagram.

Connection diagram: The logical scheme showing electronic connections

Connection diagram.

connecting separate locations logical diagram solved for theThe circuit diagram shows a logic combination What is a logical diagram in networkingSolved for the attached logical circuit in the diagram,.

Schematic diagram of logic connection.[diagram] network logic diagram project management Schematic diagram of ''∑'' logical connection line.connecting seperate locations logical diagram logical connec.

[DIAGRAM] Relay Logic Diagram - MYDIAGRAM.ONLINE

logical connections between chapters.

Conect diagramConnecting separate locations logical diagram solved for the Schematic diagram of parallel logic connection line.The circuit diagram shows a logic combination.

Schematic diagram of parallel logic connection line.Logical connections Solved for the attached logical circuit in the diagram,connecting seperate locations logical diagram logical connec.

What Is A Logical Diagram In Networking

logical connections

[diagram] relay logic diagramSchematic diagram of ''∑'' logical connection line. Guideline: logical locations modelThe circuit diagram shows a logic combination.

Connecting separate locations logical diagram solved for the[diagram] relay logic diagram [diagram] network logic diagram project management.

[DIAGRAM] Relay Logic Diagram - MYDIAGRAM.ONLINE Schematic diagram of parallel logic connection line. | Download

Schematic diagram of parallel logic connection line. | Download

Locations | Documentation

Locations | Documentation

Logical connections - Find the match

Logical connections - Find the match

[DIAGRAM] Microsoft Office Logic Diagram - MYDIAGRAM.ONLINE

[DIAGRAM] Microsoft Office Logic Diagram - MYDIAGRAM.ONLINE

[DIAGRAM] Network Logic Diagram Project Management - MYDIAGRAM.ONLINE

[DIAGRAM] Network Logic Diagram Project Management - MYDIAGRAM.ONLINE

← Connecting Rod Block Diagram connecting rod Connecting Single Pole Light Switches Diagram Wiring Single →

YOU MIGHT ALSO LIKE: